|
ARB Air Locker零件分解圖 |
 |
| 圖號 |
品 名 |
圖 號 |
品 名 |
圖 號 |
品 名 |
| 1 |
密封套O形環 |
8 |
側邊齒輪 |
15 |
短形穿桿 |
| 2 |
密封套總成 |
9 |
外殼螺絲 |
16 |
行星齒輪 |
| 3 |
調整墊片組 |
10 |
穿桿之固定插栓 |
17 |
行星齒之華司 |
| 4 |
致動密封環 |
11 |
培林 |
18 |
側邊齒輪之華司 |
| 5 |
離合齒輪 |
12 |
差速器基座總成 |
19 |
差速器外殼 |
| 6 |
核心磚 |
13 |
迴覆彈簧 |
|
|
| 7 |
長形穿桿 |
14 |
柱齒側邊齒輪 |
|
|
| |
|
|
Air Locker
配件明細說明
|
|

|
| 圖號 |
品 名 |
圖 號 |
品 名 |
圖 號 |
品 名 |
| 1 |
管路接合配件組 |
5 |
接管螺絲頭 |
|
空氣管 |
| 2 |
洩壓閥 |
6 |
接閥螺絲頭 |
|
安裝說明書 |
| 3 |
Locker開關 |
7 |
束管繩 |
|
操作手冊 |
| 4 |
開關蓋 |
8 |
警告貼紙 |
|
|
| |
|
| 點選查看ARB Air Locker 產品適用車型簡要表 |
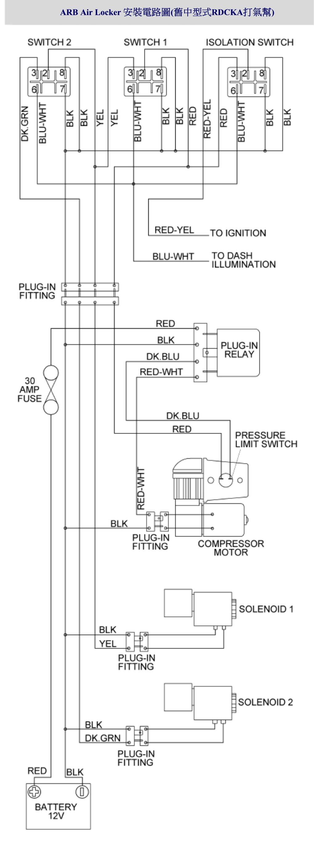
| 點選查看ARB Air Locker 安裝電路圖(舊式中型RDCKA式打氣幫) |
| 點選查看ARB Air Locker 安裝電路圖(新式中型CKMA12打氣幫) |
| 點選查看ARB Compressor (新式中型CKMA12打氣幫)之零件分解圖 |
| 點選查看ARB Air Locker 安裝電路圖(新式小型CKSA12打氣幫) |